由教育部和陕西省人民政府联合主办的“2021丝绸之路国际产学研用合作会议”将于2021年10月28-11月1日在中国西安举行。会议旨在搭建“一带一路”沿线国家之间的合作交流平台,促进人才培养、科研、技术和应用等方面的合作。“2021丝绸之路国际产学研用合作会议”将汇聚陕西省、周边省份高校、科研机构、企业和国际合作伙伴的力量,加强在能源化工、航空航天、新兴材料、环境保护、传统文化保护与发展等领域的产学研用国际合作。
BEAT365英国官网(“一带一路”航天创新联盟)协同西安电子科技大学、内蒙古大学、兰州交通大学、北方民族大学、新疆大学等共同承办“2021丝绸之路国际产学研用合作会议”的重要组成部分——“2021丝绸之路航空航天国际产学研用合作研讨会”。
研讨会上来自全球知名大学、科研机构和企业的优秀代表将分享各自在航空航天领域的科研、技术、应用开发及其产业发展方面的独到见解和经验。
一、组织机构
指导单位:中国教育部、陕西省人民政府
主办单位:中国教育部学校规划建设发展中心
承办单位:BEAT365英国官网(“一带一路”航天创新联盟)
支持单位:西安电子科技大学、内蒙古大学、兰州交通大学、北方民族大学、新疆大学等
二、会议时间
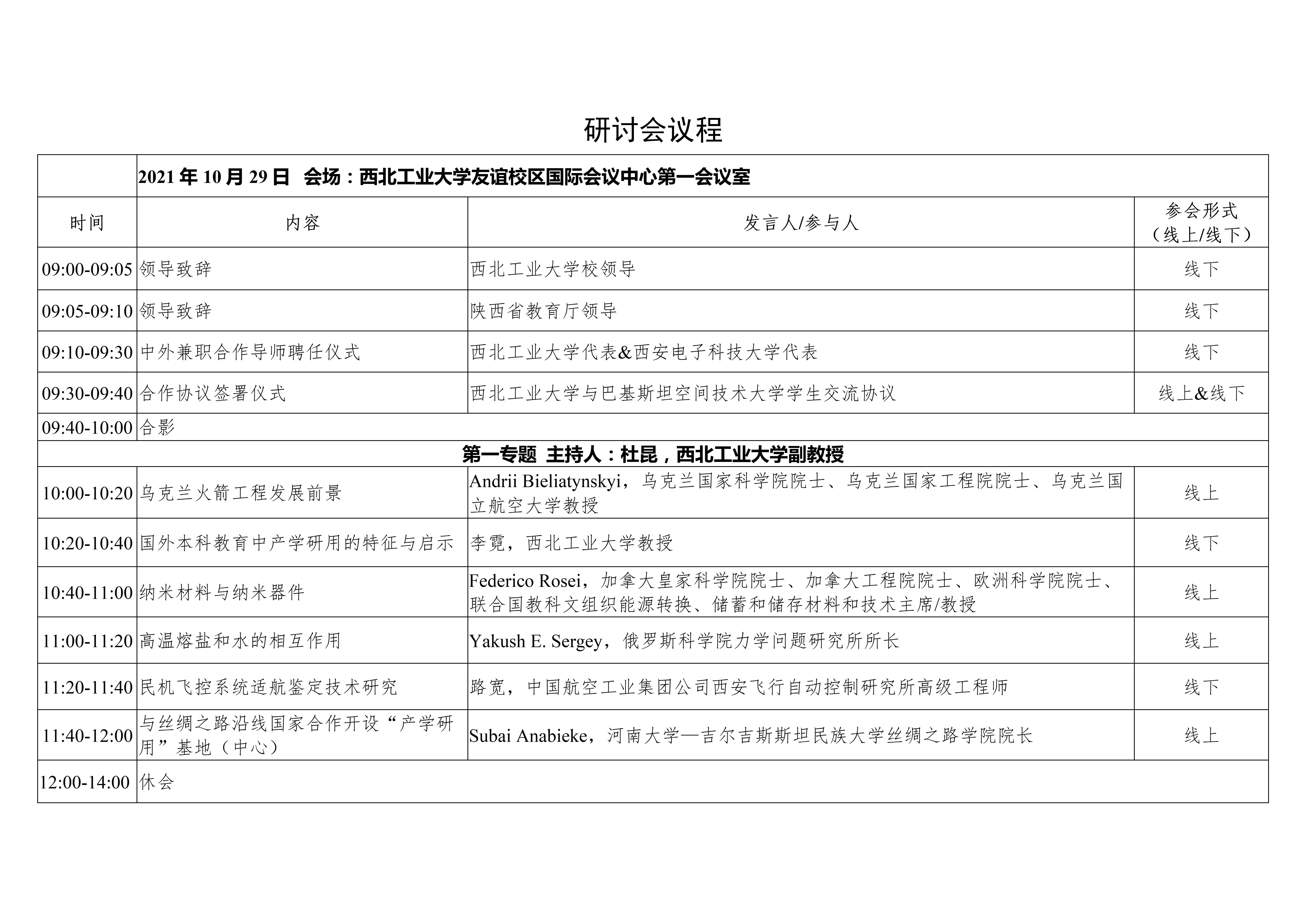
2021年10月29日
三、参会方式
线下地点:BEAT365英国官网友谊校区国际会议中心第一会议室
线上平台:https://zoom.us/j/81052357551?pwd=UWZKSUs0UXAzUVh3T1c1bm1ZREdaUT09
会议账号: 810 5235 7551
会议密码: 123456
四、会议注册
会议免注册费,交通、住宿费自理。
五、会务组联系方式
联系人:袁老师、王老师
联系电话:86-29-88460873



